Вложение денег на фондовом рынке с высоты птичьего полёта
В декабре 2014 года Школа биржевого трейдинга vCollege анонсировала новый проект вебинары/семинары vCollege Blast – основы финансовой грамотности и биржевой торговли, который в первом приближении мог показаться избыточным на фоне фундаментальных учебных программ «русской» и «американской» школ vCollege ToughDrill и vCollege FreeRun.
В самом деле, как курс длиною в 5 занятий по 3 академ. часа мог изменить или что он мог добавить к базовой программе школы, рассчитанной, в зависимости от интенсивности графика, на сроки прохождения от полугода до 3 лет?! Однако vC0llege Blast не только смог, но изначально был задуман как полноценный учебный курс, способный не только сформировать необходимый фундамент биржевых знаний, но и существенно скорректировать основную программу vCollege. Неслучайно мы настоятельно рекомендуем всем студентам ToughDrill и FreeRun, на каком бы этапе обучения они ни находились, выделить время на прослушивание лекций ускоренной программы vCollege Blast, ведь только она и позволяет эксклюзивно взглянуть на биржевую активность с высоты птичьего полёта.
Потребность в глобальной и адекватной оценке биржевых реалий выходит за рамки наших учебных программ и обуславливается странной «дискретностью» всех представленных дидактических материалов, причём независимо от языковой среды. И в русской, и в англоязычной, и во франкофонной литературе, посвящённой инвестиционной деятельности детально проработаны все аспекты, начиная статистической оценкой риска диверсифицированного портфеля и заканчивая анализом деградации внутренней стоимости опционов в зависимости от времени (тета) и процентных ставок (ро). Даже в хрестоматийном фундаментальном труде Уильяма Шарпа и Гордона Александера «Инвестиции» подробно описаны преимущества тех или иных биржевых инструментов (от свопов до муниципальных долговых обязательств), однако нигде не сказано, как эти инструменты связаны с изначальными желаниями человека, отчаянно пытающегося найти ответ на простой вопрос: «Куда же всё-таки мне вложить свои деньги?»

В случае с «Инвестициями» фигура умолчания лежит на поверхности: этот учебник создан не для частных инвесторов, а для будущих профессиональных финансовых аналитиков и денежных менеджеров, которые готовятся стать винтиками гигантских механизмов по обслуживанию капиталов, перетекающих в миллиардодолларовых объёмах из одного учреждения в другое.

Почему же молчат тысячи и тысячи пособий, руководств, путеводителей и учебников, предназначенных именно что для частных инвесторов? Почему никто из бывших звёздных трейдеров, решивших поделиться своими знаниями, не составляет элементарной дорожной карты, которая бы позволила любому человеку, незнакомому с биржевой наукой, прежде, чем самостоятельно погружаться в фьючерсный трейдинг, или передавать свои деньги в доверительное управление, сопоставить свои желания с биржевой реальностью? Почему неофиту рассказывают о тонкостях опционной торговли до того, как объясняют место этого биржевого инструмента в общем инвестиционном контексте?

Разумеется, никакого злого умысла, тем более, заговора, в описываемой фигуре умолчания не существует. Просто каждая написанная о биржевом трейдинге книга, каждый учебный курс, каждая торговая система, будь то «чёрный ящик» или «торговый робот», каждый авторский «Священный Грааль» волей-неволей вынужден ради собственного коммерческого процветания искажать объективную реальность, деформировать её таким образом, что роль данной частной системы, робота, индикатора непропорционально преувеличивается относительно всего остального.
В этом отношении vCollege находится по истине в привилегированном положении: в основе нашей оценки биржевой реальности (нашей «биржевой философии», если угодно) лежит метафора «судебного процесса», которая предполагает беспристрастный учёт максимально возможного числа существующих аналитических техник, технологий и алгоритмов, взвешивания всех «за» и «против» и принятия трейдингового решения об открытии той или иной позиции только на основании объективного перевеса представленных доказательств – аккурат как принимаются решения судом присяжных по результатам продолжительных прений заинтересованных сторон.
Мы не заинтересованы в продвижении конкретной «трейдинговой системы», «биржевой модели», «чудо-индикатора» и прочих волшебно-авторских изобретений, требующих ради собственного выживания деформировать реальность. Наша задача – дать максимально объективную картину этой реальности, чтобы наш студент, будущий участник биржевых торгов, мог самостоятельно определить преимущества той или иной оценки конкретной ситуации.
Новый ускоренный курс vCollege Blast как раз и оказался способен воссоздать для всех желающих объективную картину биржевой активности во всей совокупности её проявлений (тот самый взгляд с высоты птичьего полёта). Единственное ограничение Blast: программа создана специально для тех, кому нравится самостоятельно определять, в какие инструменты и когда вкладывать свои деньги. Иными словами, vCollege Blast – это учебная программа для трейдеров.
За бортом, однако, оказывается множество людей, которые либо не желают проявлять самостоятельную финансовую активность, либо у них банально нет на неё времени. Эти люди предпочитают «пассивное» инвестирование, однако они понятия не имеют, какое многообразие возможностей существуют специально для них на финансовых рынках. Именно интересам этих людей и будет посвящён специальный учебный курс по инвестированию, который vCollege готовит совместно с прайм-брокером Exante и планирует к запуску уже в начале сентября 2015.
В инвестиционном курсе мы не только подробно расскажем об основных инструментах для вложения свободных денег – акциях, долговых обязательствах, паевых фондах, индексных фондах, хедж-фондах, ОФБУ, ПИФах, АИФах и проч., но и постараемся увязать все эти возможности с конкретными ожиданиями каждого инвестора по соотношению риска, доходности и меры личной вовлеченности в инвестиционный процесс.

Иными словами, в нашем инвестиционном курсе существующие инструменты вложения денег мы будем рассматривать непременно через призму «пассивного» либо «активного» инвестирования – подходов, обладающих разными наборами преимуществ и недостатков.
В серии ознакомительных статей, сопровождающих подготовку инвестиционного курса, мы постараемся в той или иной мере затронуть наиболее фактурные аспекты темы. На сегодня был запланирован рассказ о самом загадочном и нетривиальном инструменте – вложении денег в хедж-фонды, в избытке представленные в арсенале современных брокеров, однако я подумал, что правильнее будет избегать информационной дефрагментации, тем более, что она противоречит основополагающим принципам дидактического процесса vCollege.
Поэтому мы последуем совету умудрённого жизненным опытом отца-быка из известного советского анекдота и приступим к спуску с горы спокойно, уверенно и без горящих от ажиотажа глаз :)
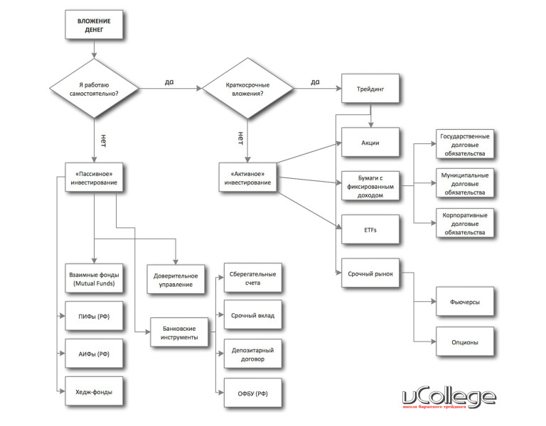
Начнём мы с основного распутья – того места, где будущий участник биржевой жизни принимает главное для себя решения: о форме личной вовлечённости в процесс, участия в инвестировании, готовности и мере делегирования прав, касающихся распоряжением его капиталом. Предлагаю вашему вниманию специально созданную для данной статьи блок-схему (flowchart), которая наглядно описывает алгоритм принятия этого самого главного биржевого решения.

Очевидно, что наша диаграмма не претендует на исчерпывающее представление существующих связей и биржевых инструментов, связанных как с трейдингом, так и с «пассивным» и «активным» инвестированием. Да мы и не ставили перед собой подобной задачи. Как уже было сказано, назначение блок-схемы – провести принципиальное разграничение вовлечённости потенциального участника в биржевую жизнь, исходя из его желания вести дела самостоятельно, либо ограничиться делегированием функции размещения капиталов сторонним структурам. Это будет первое решение, которое отражено в верхней левой части диаграммы.
Второе решение, в случае выбора активного подхода – сроки вложения капитала. Если речь идёт о краткосрочных инвестициях (не более 3 месяцев), то предпочтительный вариант – самостоятельный биржевой трейдинг, поскольку только в этом случае вы сможете полностью контролировать денежные потоки и избежать материальных издержек (в виде штрафов и пени), связанных с ограничениями, налагаемыми на досрочное изъятие капитала, инвестированные, скажем, в те или иные банковские инструменты.
Может показаться парадоксальным, что в нашей блок-схеме отсутствует такой популярный критерий как ожидания доходности. Принято считать, что выбор между трейдингом и инвестированием («активным» и «пассивным») просто обязан напрямую зависеть от размера прибыли, которую планирует извлекать участник финансового рынка.
Мол, если хочется получить 25% годовых и более, то единственная путь –самостоятельный трейдинг, причём, желательно, ещё и на срочном рынке (фьючерсы и опционы). Тогда как более скромные притязания – от 5 до 15% – удел инвестирования. Причём, ещё и навязывается странная закономерность: чем пассивнее ваше инвестирование, тем ниже окажется его доходность.
Между тем, мы исключили критерий доходности из блок-схемы абсолютно сознательно. Равно как мы исключили её и из всех своих обучающих программ и курсов: «американской» и «русской» школ vCollege, семинаров/вебинаров vCollege Blast и нового инвестиционного курса. И тому есть целый ряд принципиальных обоснований.
Во-первых, упоминание потенциальной прибыли оправдано исключительно в случае с единственным типом биржевых инструментов – бумагами с фиксированным доходом. Да и то со многими оговорками. Во всех остальных случаях – от доверительного управления и вложения в хедж-фонды до самостоятельной покупки акций и опционов – прямое указание на порядок потенциальной доходности является атрибутом того, что принято называть deceptive marketing, и в солидных юрисдикциях жестоко преследуются по закону (например, в Соединённых Штатах).

Дело в том, что в подавляющем объёме своего инструментария фондовый рынок является областью вероятного и даже отдалённо не подразумевает раздачу каких-то обещаний, тем более – гарантий. История биржи переполнена головокружительными взлётами и не менее ошеломляющими падениями. Сказочными обогащениями и полными разорениями, которых никто и предположить не смел. При любом раскладе и обогащения, и банкротства являются атрибутами вероятности, а вовсе не ожидаемого. По этой причине нам представляется, что обещание любой доходности по инструментам и инвестициям, не предполагающим заранее оговорённой ставки – это сознательный обман доверившихся. И это занятие, как мы помним со времён «Божественной комедии» Данте, является самым страшным преступлением и наказывается соответствующими адскими муками :)
Во-вторых, нам кажется не менее принципиальной необходимость формировать у будущих участников биржевой жизни адекватное представление о местных реалиях. Это представление должно с самого первого момента строиться на безусловном знании того, что слово «гарантия» в лексиконе фондового рынка отсутствует. Если кто-то даёт вам железные гарантии на вложения в какой бы то ни было биржевой инструмент (за единственным разве что исключением казначейских обязательств США, да и то, опять же, с большими оговорками), лучше с порога распрощаться с такими благодетелями, поскольку вероятность того, что вас вводят в заблуждение, на порядок выше любой предлагаемой вам доходности.
Единственно допустимый аргумент на фондовом рынке передаётся примерно такой фразой: «Мы можем рассчитывать получить прибыль 50% годовых при риске потерять те же 50% от инвестированного капитала. Вас это устраивает? Нет? Что ж, будем подбирать инструмент поспокойнее!» И именно к такому языку мы последовательно приучаем всех наших студентов. Вот по этой причине упоминание даже вероятной доходности напрочь отсутствует среди критериев выбора в нашей диаграмме.
Возвращаясь к нашей блок-схеме, хочется также обратить внимание читателей на её правую часть, в которой разыгрывается самая захватывающая интрига. Там представлены инструменты, подходящие в равной мере и для активного инвестирования и для самостоятельного биржевого трейдинга. Дело в том, что, вопреки общности инструментария, логика, техника и практика вложений в акции, бумаги с фиксированным доходом, ETFs и т.п. принципиально отличается в случае, если вы инвестируете капиталы, либо занимаетесь биржевыми спекуляциями. Отличия эти тем разительнее, что даже на предварительной стадии вам придётся использовать различные техники анализа: одни для трейдинга, совершенно иные – для «активного» инвестирования.
Как бы там ни было, все эти тонкости (которые мы, безусловно, будем раскрывать читателям и в инвестиционном курсе, и в последующих наших статьях) ничего не меняют в стратегической значимости приведённой блок-схемы, которая помогает сделать первый и самый важный шаг на пути к финансовой свободе, а именно: определить для себя всю последующую совокупность действий, которые неизбежно вытекают из простого вопроса: «Желаю ли я работать на фондовом рынке и принимать решения самостоятельно?» Лишь определившись в этом отношении, можно продолжать движение.




